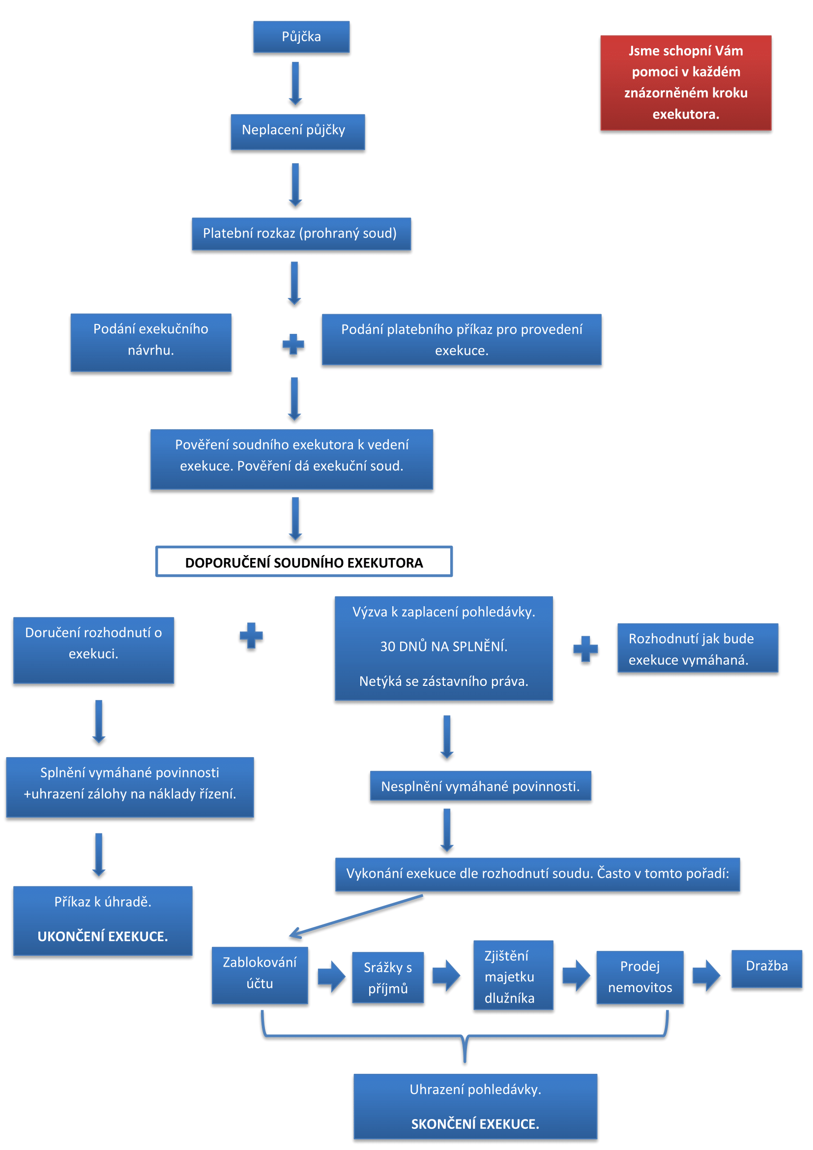
Zajímá Vás, jak vůbec vznikne exekuce a jak probíhá? Podívejte se na jednoduché schéma, které přehledně popisuje, jak exekuce vzniká, jak probíhá i jak končí.

Zajímá Vás, jak vůbec vznikne exekuce a jak probíhá? Podívejte se na jednoduché schéma, které přehledně popisuje, jak exekuce vzniká, jak probíhá i jak končí.

Exekuce. Obávané slovo a pro některé osoby dokonce téměř neřešitelný problém. Dluhy nám mohou přerůst přes hlavu celkem snadno. Někdo je jen roztržitý a nedává si pozor na to, co a kdy má zaplatit. Snadno pak zapomene na účet za telefon, nedoplatek elektřiny či jinou platbu. Další život berou poněkud lehkovážně a domnívají se, že na nezaplacenou pokutu se zapomene a kvůli několika stokorunám se s nimi nebude třeba dodavatel plynu soudit. Ale to je zásadní omyl. Třetí skupinou jsou lidé, kteří se vlastní vinou, ale někdy i nezaviněně dostali do tíživé finanční situace a na nějaký účet jim prostě nezbyly peníze. Riskantní jsou třeba nebankovní půjčky s vysokými úroky.
Ať už vznikne dluh jakýmkoli způsobem, dříve nebo později se dlužník může setkat se soudním exekutorem, který bude všemi dostupnými způsoby vymáhat nejen původní dluh, ale i úroky, odměnu exekutora a mnoho dalších poplatků. Z pár stovek se mohou stát tisíce i desetitisíce. Co v žádném případě udělat nesmíte, je tzv. pštrosí politika. Nepřejímání pošty, odmítání komunikace s věřitelem či exekutorem a celková pasivita vše jenom zhorší, zvláště pokud vlastníte nějakou nemovitost.
Exekutor jde vždy cestou nejmenšího odporu – první postihne všechny bankovní účty dlužníka a často zablokuje i víc, než může. Dlužník se tak octne zcela bez peněz.
Další na řadě je prodej nemovitosti dlužníka v dražbě. A to je pro dlužníka dost nevýhodné. Cena je určena znalcem a nejnižší podání může být i pouhé dvě třetiny odhadu, v opakovaných dražbách ještě méně.
Navíc jsou někdy kvůli dluhům v řádu stovek tisíc prodány nemovitosti v ceně milionů.
Pokud jste se dostali do finanční tísně a obáváte se, že by mohla skončit exekucí nebo dokonce už skončila, obraťte se na nás.
Buďte aktivní a nedopusťte, aby vás exekuce dostala na lopatky.
Většina lidí zná zpětný leasing automobilu, ale ne každý ví, že podobný finanční produkt vám může pomoci vyřešit také problém s nemovitostí. Pomůže také těm, kteří mají dům či byt, ale zároveň se cítí být ohroženi exekucí. A dokonce i těm, kteří již nějaké exekuci čelí.
Oč jde?
Tento finanční produkt je určen těm, kteří mají nějakou nemovitost, nechtějí ji prodávat, ale naopak v ní i nadále hodlají bydlet. A k tomu všemu potřebují větší částku peněz, ale na úvěr nedosáhnou. Svou nemovitost převedou společnosti, která jim finance poskytne, a pak ji zpětně splácejí formou měsíčního „nájemného“. Obvykle se poskytují finance až do výše 70 % hodnoty nemovitosti. Ve chvíli, kdy své finanční problémy vyřeší, může svou nemovitost odkoupit zpět tím, že zpětný leasing předčasně splatí. Většina firem nechce u zpětného leasingu dokládat výpisy z tzv. úvěrových registrů. Abyste mohli zpětný leasing vyřídit, musíte mít výpis z katastru, včetně informací, zda jsou s ní spojeny nějaké finanční závazky (hypotéky, úvěry ze stavebního spoření, exekuce atd.), a také odhad ceny nemovitosti. Tady pozor, s výběrem odhadce musí souhlasit obě strany.
Výhody
Na rozdíl od prodeje nemusí zájemce o zpětný leasing shánět nové bydlení, což je zejména dnes dost velký problém. Důvodů, proč se lidé nechtějí stěhovat, může být celá řada – zaměstnání, školy dětí, či péče o staré rodiče. V situaci, kdy je rodina ve finanční tísni, může být i stěhování o pár kilometrů dál nepřekonatelnou překážkou. Zpětný leasing to vyřeší. Další výhodou je, že získanou sumu může použít na cokoli, tedy k vyřešení dluhů, jako investici do podnikání, nebo dokonce i jen na předplacení nájmů. Nemovitost, která není jejich, jim totiž nemůže nikdo zabavit, ale při předplatně se zároveň nemusí starat o nájemné. Včasný zpětný leasing mohou využít i lidé, kteří chtějí požádat o insolvenci a jako vlastníkům nemovitosti by na ni nedosáhli. Zpětný leasing získá obvykle i zájemce, který by v bance s žádostí o klasickou či americkou hypotéku neuspěl. Stále přísnější pravidla České národní banky okruh příjemců, kteří na hypotéky dosáhnou, neustále zmenšuje.
Na co si dát pozor
Základním nebezpečí jsou u zpětného leasingu dvě – že zájemce nemovitost převede na nesolidní společnost a že podepíše smlouvu, která pro něj bude nevýhodná. Proto si vyberte firmu, nebo i fyzickou osobu, na níž jsou pozitivní reference, nic o sobě neskrývá, smlouvu vám dá předem k prostudování, nechá vám ji zkonzultovat s vaším právníkem a poskytne vám dostatek času na rozmyšlení.
Ve smlouvě musí být jasně uvedeno, jakou sumu a na jaký účet při zpětném leasingu získáte, kolik bude činit měsíční nájemné (splátka leasingu), k jakému dni a na jaký účet ho posílat, jak dlouho bude trvat splácení a za jakých podmínek můžete svou nemovitost získat zpět. Všechno musí být ve smlouvě jasně a jednoznačně uvedeno, ale bez porady s právníkem ji určitě nepodepisujte. Přesněji – obvykle se jedná hned o několik smluv najednou – jedna řeší nájem, jedna vlastní zpětný leasing a další vaše předkupní právo na zpětný odkup nemovitosti. Investice několika tisíc korun do konzultace s advokátem je skutečně nezbytná.
Dejte si pozor také na sjednanou výši měsíční splátky. Nastavte si ji tak, abyste ji byli schopni splácet nejen pár měsíců, ale skutečně po celou dobu smlouvy. Zároveň si ale nechte dostatečnou rezervu na běžné výdaje. Pokud na umoření dluhů a dalších závazků nepotřebujete celou sumu, alespoň část si nechte na svém účtu jako rezervu pro případ neočekávaných plateb.
Pokud jste se dostali do situace, kdy vaše dluhy převyšují nad vašimi schopnostmi splácet, je opravdu nutné poohlédnout se po nějakém řešení.
Nabízí se několik řešení. Dnes chci ale probrat insolvenci.
Je zde jistá možnost, kterou nabízí všem dlužníkům stát a to, požádat soud o oddlužení, tedy o insolvenci.
Kdy se insolvence vyplatí a kdy je lepší sáhnout po jiném řešení?
Pokud nejste vlastníky žádného majetku, samozřejmě je zde myšleno, že nevlastníte žádný majetek vyšší hodnoty, jako například nemovitost (byt, dům), může se vám insolvence vyplatit.
Jak je to ale v situaci, kdy vlastníte nemovitost?
Pokud bydlíte ve vlastním, nebude se na vás pohlížet stejně, jako na dlužníky, kteří nemají nic. Pokud totiž vlastníte majetek, je vaše povinnost majetek nechat zpeněžit a peníze umořit k zaplacení dluhů. Čím vyšší hodnotu váš majetek má, tím více zaplatíte. Je tedy možné, že poplatíte veškeré své dluhy a buď vám nezůstane nic, nebo vám i nějaké peníze po zaplacení zůstanou.
Kde je tedy ten háček?
Jde o to, že zpeněžení vašeho majetku bude mít na starosti insolvenční správce, který buď pověří prodejem nemovitosti některou realitní kancelář, nebo nemovitost prodá sám.
Ale pozor! Při prodeji nemovitosti hraje velikou úlohu čas. Žádný z věřitelů nebude chtít čekat, až se vaše nemovitost prodá za vysokou cenu. Proto se nemovitost prodá za takovou cenu, aby se našel kupec co nejdříve, nebo okamžitě, tedy prodejní cena bude velice nízká. Dle výše prodejní ceny bude vyplacen i insolvenční správce a to nemalým procentem z „vašich“ peněz.
Co když máte nemovitost a právě proto nechcete jít do insolvence?
Tohle je celkem logická úvaha. Proč chodit do insolvence, když mám nemovitost, můžu ji zpeněžit a z peněz poplatit všechny dluhy, navíc mi při troše štěstí i něco zůstane?
I tohle může být problém… Proč?
Jde o to, že pokud prodáváte nemovitost, kde vázne jeden až několik dluhů, případně exekucí, hůře, ne-li nemožně se vám hledá kupec. Málokterý kupec by se téhle situace nebál. Koupí si nový dům, kde vázne několik exekucí, dostane peníze, ale exekuce dlužník nevymaže. Je to strašák spousty lidí a pro většinu z nich by nebylo absolutně přijatelné něco takového zrealizovat.
A zase háček….
Pokud nenajdete včas kupce, který by do toho rizika šel, můžou se vám navýšit úroky z dluhů a můžete o nemovitost stejně přijít, protože bude nařízena dražba vaší nemovitosti. Tady by to bylo ještě horší, protože vyvolávací cena nemovitosti při nařízené dražbě je 66% z hodnoty nemovitosti v prvním kole dražby, pokud by se nemovitost v prvním kole dražby neprodala, ve druhém kole jsme na vyvolávací částce 50% hodnoty nemovitosti a ve třetím kole dokonce pouze 33% hodnoty nemovitosti. Zde je zase vysoká pravděpodobnost, že se ani z prodejní ceny nevyplatí všechny vaše dluhy, vy budete bez nemovitosti a ještě s dluhy na krku.
Je tedy ale nějaké optimální řešení, když mám nemovitost a několik exekucí ale nechci řešit insolvenci?
Ano….
Tohle řešení by vás mohlo zajímat asi nejvíce. Existují totiž společnosti, které se přímo zabývají zmíněnými vašimi problémy. Investoři vyplatí veškeré dluhy, zařídí vyplacení exekucí a sjednotí vaši splátku do jedné, navíc, vy zůstanete bydlet ve své nemovitosti. A hlavně, nenárokují si ani zdaleka tak vysoké částky, které z vás dostane insolvenční správce.
Ale!
Berte na vědomí, že i zde jde o čas, pokud máte již vysoké exekuce, každým dnem vám mohou neuvěřitelně narůstat úroky, a proto volejte našim poradcům ještě dnes!
Děkuji za přečtení, doufám, že díky tomuto článku pomůžeme zase o něco více lidem.
Případ oddlužení v Telči
Každý náš případ je jiný. V tomto článku vám chci přiblížit jeden z mnoha našich případů, kdy jsme pomohli klientovi zbavit se „okovů z dluhů“.
Nedávno nás oslovil pán z Telče. Měl jisté potíže a hledal někoho, kdo mu pomůže dostat se z dluhové pasti. Naši společnost našel na facebooku a následně nás oslovil přes kontaktní formulář na našich webových stránkách www.chcupomoct.cz
Jeden z našich specialistů se pánovi ozval a chtěl vědět, co pána trápí. Zjistili jsme, že pán bydlí v bytě se svoji dcerou, která vůbec netuší, že má táta nějaké dluhy. Co si pán pamatoval, tak si vzal úvěry v přibližně patnácti nebankovních společnostech a dlužil přes půl milionu korun. Měsíční splátky odhadoval, že jsou kolem čtyřiceti tisíc korun měsíčně a pán je splácel ze svého důchodu, který dostával každý měsíc ve výši deset tisíc korun.
Pán ještě neměl žádné exekuce, ale to proto, že si na každou splátku vzal další půjčku u nebankovní společnosti a tak situaci řešil již nějakou dobu. Prakticky se jednalo o takzvané lidové „vytloukání klínu klínem“…
Tohle jsme se dozvěděli v telefonním hovoru.
Následovala naše osobní návštěva, kdy jsme si vyžádali veškeré podklady ke všem půjčkám.
Po důkladném prozkoumání dokumentů, obtelefonování veškerých společností, u kterých si pán půjčoval, jsme došli k jasnému závěru. Zjištěný dluh byl celkem ve výši osm set tisíc korun a měsíční splátky byli celkově ve výši čtyřicet pět tisíc korun.
Bylo nám jasné, že se klient bez naší pomoci neobejde a musíme reagovat velice rychle, protože u nebankovních společností hrajeme o každé ušetřené procento na úrocích.
Přes naše investory jsme vyplatili jednorázově veškeré klientovi dluhy, měsíční splátku jsme nastavili tak, aby s dcerou zvládnul splácet, a to na devět tisíc korun měsíčně po dobu pěti let. Na pět let samozřejmě z důvodu, kdy se po pěti letech vymaže registr dlužníků a pán je opět „očištěn“.
Pán je maximálně spokojen, bydlí dál ve svém bytě i s dcerou, pravidelně splácí.
Naše úspora pro klienta byla třicet šest tisíc korun měsíčně.
Jsme nadšeni, opět další spokojený klient J
Pokud máte podobný problém, OBRAŤTE SE NA NÁS,
I VÁM JSME SCHOPNI POMOCI!!
Co je na začátku?
Na začátku celého našeho řetězce je člověk, který řeší určitou životní situaci. Může mít dluhy, spoustu dluhů, například u nebankovních společností, může mít exekuce, může být dokonce v situaci, že zvažuje osobní bankrot (insolvenci), nebo může mít jiné finanční potíže.
Jak si nás klient najde?
Většinou je začátek našich případů stejný. Klient vidí naši reklamu. Kde může vidět naši reklamu? Inzerujeme na teletextu, na internetu, kde máme spuštěné reklamní bannery, případně přímo přes naše webové stránky www.chcupomoct.cz, může si o nás přečíst v novinách nebo vidět příspěvek na facebooku.
A poté nás kontaktuje. Může nás kontaktovat přes kontaktní formulář na našich webových stránkách, přes facebook (messenger) poslat sms nebo nám přímo zavolat. Na všechny zprávy reagujeme v co nejkratší době, a to do jednoho dne.
Co může klient očekávat po zaslání kontaktu?
Důležité je to, že kontakt na klienta si převezmou přímo naši odborníci přes finanční poradenství. Následně klienta kontaktují (ve většině případů zavolají na mobilní telefon) a důkladně rozeberou klientovu situaci. Ke každému přistupujeme individuálně, protože každý má jiné požadavky, proto klademe maximální důraz na vzdělání našich odborníků, kdy prakticky neexistuje situace, kterou by neuměli vyřešit. Následně situaci vyhodnotíme a klientovi připravíme řešení na míru.
Jaký je výsledek?
Po odsouhlasení společného řešení následuje naše pomoc. Ve většině případů vyplacení dluhů, možnost aby klient zůstal bydlet ve své nemovitosti a očistil se od všech nepříjemných závazků. V 80% případů dokážeme snížit měsíční platby klientům o více jak 50%. Ideální výsledek je tedy spokojený klient.
Co je maximálně důležité, když se klient rozhodne si nechat pomoci?
Ve většině případů, které řešíme, hraje klíčovou roli čas. PROČ? Protože penále a pokuty se při dluzích navyšují každý den. Tím pádem čím rychleji s klienty můžeme vše probrat, tím lépe se bude vše řešit. Když klient spolupracuje a snaží se opravdu, abychom mu pomohli, dokážeme situaci vyřešit i do jednoho týdne. Není tedy s čím otálet. Dluhy nevymizí, vždy se vše čekáním pouze prodraží a ztíží. Nikdy tedy nečekejte a kontaktujte nás ještě dnes!
Zde si může prohlédnou schéma dražby, které Vám ukáže jak dražba probíhá.


Jsme nezávislá poradenská skupina, která díky dlouholetým zkušenostem na trhu je Vám schopna pomoci ve vaší tíživé finanční situaci.